关于【南京地铁2号线线路图】,南京地铁2号线南延最新规划,今天小编给您分享一下,如果对您有所帮助别忘了关注本站哦。
- 内容导航:
- 1、南京地铁2号线线路图:南京地铁2035年规划
- 2、南京地铁2号线线路图,南京地铁2号线南延最新规划
1、南京地铁2号线线路图:南京地铁2035年规划
2035年之前地铁规划线路图,重发一遍未来地铁房将成常态,看看有没有你家门口的南京地铁最新运营和规划汇总:
1号线运营:迈泉桥一→中国药科大学在建:北延线(迈皋桥一二桥公园)计划2023年通车
2号线运营:油坊桥一经天路在建:西延线(油坊桥鱼嘴)预计年底通
3号线运营:林场一秣周东路在建:三期(秣周东路一秣陵)计划2022年11月底通车
4号线运营:龙江-仙林湖在建:二期(龙江-珍珠泉)计划2024年底通车
5号线整体在建(方家营一吉印大道)计划 2023年通车

6号线整体在建( 栖霞山一南京南站)计划2023年通车
7号线整体在建(西善桥一仙新路)计划2023年通车
8号线规划中(中华门一十月广场),暂无计划建设时间
9号线整体在建(红山新城一滨江公园)计划2024年通车
10号线运营:雨山路-安德门在建:二期(安德门-石杨东路)计划2023年通车
11号线整体在建(浦洲路一马骡圩)计划2025年左右通车
12号线规划中(金马路一牛首山),暂未计划建设
13号线规划中(大里村一乐山路),暂未计划建设14号线规划中(聚宝山一马鞍机场/六合新城),暂未建设,计划2030年前通车
15号线规划中(南京北站一老山),暂未建设,计划2030年前通车
16号线规划中(板桥红花机场/大校场机场),暂未建设,计划2030年前通车
17号线规划中(新亭东路一南京审计大学/老山),暂无计划建设时间
18号线规划中(南京北站一禄口机场),暂无计划建设时间

S1机场线运营:南京南站一空港新城江宁
S2宁马线整体在建(中华门一当涂南)计划2025年通车
S3宁和线运营:南京南站-高家冲
S4宁滁线整体在建(南京北站一滁州(高铁站)计划2024年通车
S5宁扬线规划中( 仙林湖一扬州西路)计划2023年前开始建设
S6宁句线整体在建(马群一句容)计划2021年底通车
S7宁溧线运营:空港新城江宁一无想山
58宁天线运营:泰山新村-金牛湖在建:二期(泰山新村-长江大桥北)计划2022年通车
S9宁高线运营:翔宇路南一高淳
2、南京地铁2号线线路图,南京地铁2号线南延最新规划
地铁2号线西延线预计年底开通
地铁2号线西延线月底启动热滑试验,年底通车
地铁2号线西延线鱼嘴站—天保街站区间,已经完成土建铺轨施工和信号设备安装,2号线西延线将于7月1日前正式启动热滑试验。
为了确保2号线西延线年内通车,各个标段都在紧张推进建设。目前,铺轨施工已经完成全线的90%,各区间开始进行线路和信号设备的安装,部分车站已经开启通风测试、送电测试。

7月1日前,将进行车辆热滑试验,9月起将进行为期3个月的不载客运行试验,年底将正式通车。
南京地铁2号线西延线工程:
南京地铁2号线西延工程线路起自鱼嘴地区,下穿平良大街后与已运营2号线连通。线路全长5.4km,其中地面段0.2km,地下段5.2km,共设站4座,全部为地下站,平均站间距为1.35km,其中换乘站2座,1处停车场。
线路图
南京地铁2号线西延线站点有:鱼嘴站、天保街站、青莲街站、螺塘路站
在南京本地宝首页下方对话框回复【2号线西延】查看该线路的线路图、通车时间、动工时间、站点及时刻表信息。

根据目前的消息
南京确定年底开通的线还有
南沿江城际铁路
宁句城际线
南沿江城际铁路
南沿江城际铁路涉铁通道直别公路,起于茅山旅游大道,上跨沪武高速后终于X204,长度约3公里,桥梁2座,包括672.2米的直别公路,上跨沪武高速公路大桥和131.4米的圩桥河中桥,其中上跨沪武高速公路大桥,采用一级公路标准,双向六车道断面两头接线采用三级公路标准,项目计划今年通车!
苏南沿江城际铁路走向沪宁间的第二条城际铁路通道,江苏南沿江城际铁路设计行车速度350公里/小时,正线长度278.53公里。线路起于南京南站,全线共设8个站点:

南京南、句容、金坛、武进、江阴、张家港、常熟、太仓,在太仓站经沪通铁路一期接入上海。
在南京本地宝首页下方对话框回复【南沿江城际】即可获取南沿江城际最新建设进展。
宁句城际线
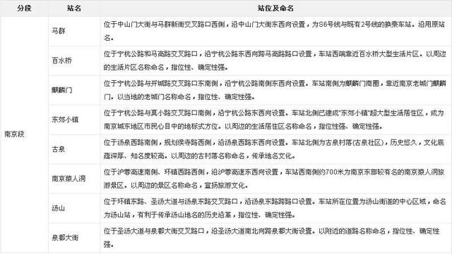
作为南京地铁建设的第一条跨市域的地铁线路,宁句城际线路全长43.642千米,共设13座车站,线路途径栖霞区、江宁区、和句容市,线路西起马群站,向东经紫东片区,至汤泉西站后进入汤山新城,由汤山站折向东南,至宝华山路站后转南进入句容城区,南至南沿江高铁句容站。线路标志色和车体颜色并非此前网传的杜若色,而是丁香色。

图源南京地铁,站点及线路走向仅供参考
车站站名
南京段从马群站到泉都大街站,线路长26.31公里,设站8座。地上高架三站分别是东郊小镇站,古泉站,南京猿人洞站。地下五站分别是马群站、百水桥站、麒麟门站、汤山站、泉都大街站。
句容段从黄梅站到句容站,线路长17.33公里,设站5座。地上高架三站分别是黄梅站、童世界站、华阳站。地下两站是崇明站和句容站。

宁句城际票价初步拟定方案为:
黄梅↔马群 6元
句容↔马群 8元
句容↔新街口 9元
以上内容为转载自 南京本地宝,如有侵权,请联系删除!
本文关键词:南京地铁2号线线路图最新消息,南京地铁2号线线路图停靠站,南京地铁1号线线路图,南京地铁2号线线路图换乘,南京地铁2号线线路图。这就是关于《南京地铁2号线线路图,南京地铁2号线南延最新规划(南京地铁2035年规划)》的所有内容,希望对您能有所帮助!




